设为首页
加入收藏
首 页
关于我们
新闻动态
主要业务
安全评价
项目展示
下载中心
人才招聘
项目展示
您的位置:
主页
>
项目展示
>
项目展示
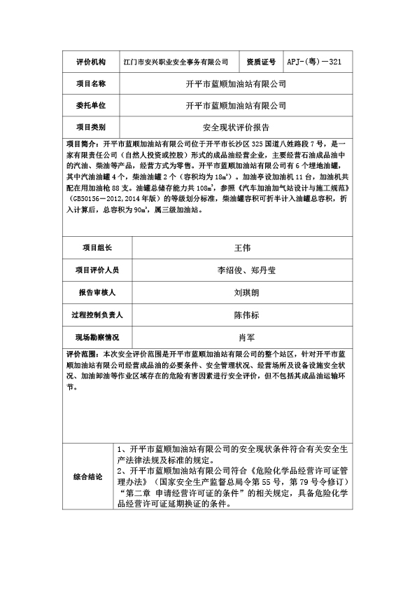
开平市蓝顺加油站有限公司
2019-12-10
[
返回上页
]
江门市安兴职业安全事务有限公司
地址:江门市迎宾大道6号第6层
电话:0750-3995500、0750-3995530 传真:0750-3562666、3566333 邮箱:jm-ax@163.com
粤ICP备2022125057号